Product Summary
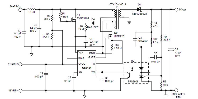
The CS5124XD8G is a fixed frequency current mode controller. It is designed specifically for DC-DC converters found in the telecommunications industry. The CS5124XD8G integrates many commonly required current mode power supply features and allows the power supply designer to realize substantial cost and board space savings. The CS5124XD8G integrates the following features: Internal Oscillator, Slope Compensation, Sleep On/Off, Undervoltage Lock Out, Thermal Shutdown, Soft-Start Timer, Low Voltage Current Sense for Resistive Sensing, Second Current Threshold for Pulse-by-Pulse overcurrent Protection, a Direct Optocoupler Interface and Leading Edge Current Blanking. The CS5124XD8G has supply range of 7.7 V to 20 V and is available in 8 pin SOIC narrow package.
Parametrics
CS5124XD8G absolute maximum ratings: (1)Operating Junction Temperature:-40℃ to 135℃; (2)Storage Temperature Range:-40℃ to 150℃; (3)ESD Susceptibility (Human Body Model):2.0 kV; (4)Lead Temperature Soldering: 230℃ peak.
Features
CS5124XD8G features: (1)Line UVLO Monitoring; (2)Low Current Sense Voltage for Resistive Current Sensing; (3)Bias for Startup Circuitry; (4)Thermal Shutdown; (5)Sleep On/Off Pin; (6)Soft-Start Timer; (7)Leading Edge Blanking; (8)Direct Optocoupler Interface; (9)90 ns Propagation Delay; (10)35 ns Driver Rise and Fall Times; (11)Sleep Mode; (12)Pb-Free Packages are Available.
Diagrams

| Image | Part No | Mfg | Description | ![]() |
Pricing (USD) |
Quantity | ||||||||||||
|---|---|---|---|---|---|---|---|---|---|---|---|---|---|---|---|---|---|---|
![]() |
![]() CS5124XD8G |
![]() ON Semiconductor |
![]() Current Mode PWM Controllers Hi Performance Current Mode PWM |
![]() Data Sheet |
![]()
|
|
||||||||||||
| Image | Part No | Mfg | Description | ![]() |
Pricing (USD) |
Quantity | ||||||||||||
![]() |
![]() CS5101 |
![]() Other |
![]() |
![]() Data Sheet |
![]() Negotiable |
|
||||||||||||
![]() |
![]() CS5101A |
![]() Other |
![]() |
![]() Data Sheet |
![]() Negotiable |
|
||||||||||||
![]() |
![]() CS5101A-BL8Z |
![]() |
![]() IC ADC 16BIT 100/20KHZ 28-PLCC |
![]() Data Sheet |
![]() Negotiable |
|
||||||||||||
![]() |
![]() CS5101A-JL8 |
![]() Cirrus Logic |
![]() ADC (A/D Converters) IC 16 BIT 100/20 KHZ ADC |
![]() Data Sheet |
![]() Negotiable |
|
||||||||||||
![]() CS5101A-JL8Z |
![]() |
![]() IC ADC 16BIT 100/20KHZ 28-PLCC |
![]() Data Sheet |
![]() Negotiable |
|
|||||||||||||
![]() |
![]() CS5101EDW16 |
![]() ON Semiconductor |
![]() Primary & Secondary Side PWM Controllers Secondary Side 1.5A |
![]() Data Sheet |
![]() Negotiable |
|
||||||||||||
(Hong Kong)











