Product Summary
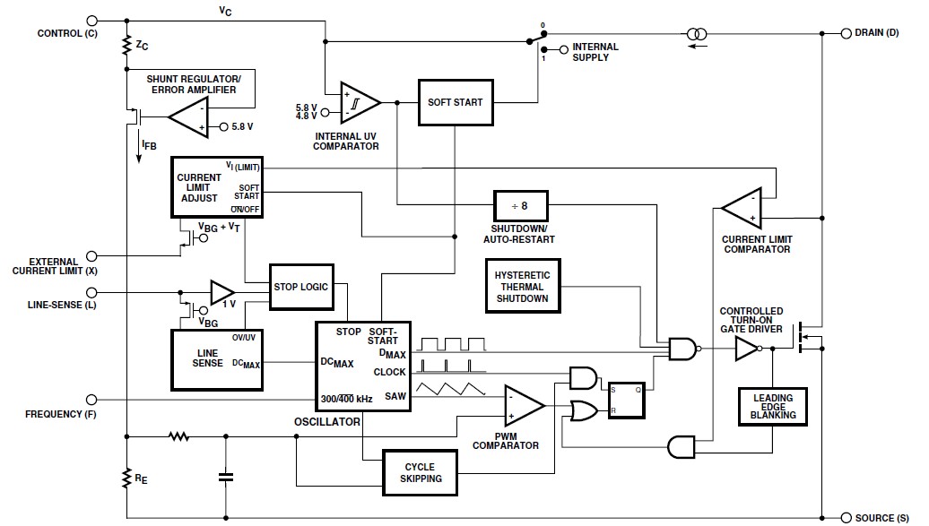
The DPA424PN is a highly integrated DC-DC converter IC for power over ethernet & telecom DC-DC. DPA-Switch uses the same proven topology as TOPSwitch, cost effectively integrating a power MOSFET, PWM control, fault protection and other control circuitry onto a single CMOS chip. High performance features of the DPA424PN are enabled with three user configurable pins. Hysteretic thermal shutdown is also provided. In addition, all critical parameters (i.e. current limit, frequency, PWM gain) have tight temperature and absolute tolerance, to simplify design and reduce system cost.
Parametrics
DPA424PN absolute maximum ratings: (1)drain voltage: -0.3 V to 220 V; (2)drain peak current: DPA423: 3.5 A; (3)control voltage: -0.3 V to 9 V; (4)control current: 100 mA; (5)line sense pin voltage: -0.3 V to 9 V; (6)external current limit pin voltage: -0.3 V to 9 V; (7)frequency pin voltage: -0.3 V to 9 V; (8)Storage Temperature: -65 ℃ to 150 ℃; (9)Operating Junction Temperature: -40 ℃ to 150 ℃; (10)Lead Temperature: 260 ℃.
Features
DPA424PN features: (1)Eliminates 20-50 external components–saves space, cost; (2)Integrates 220 V high frequency MOSFET, PWM control; (3)Lower cost plastic DIP surface mount (G package) and through-hole (P package) options for designs ≤35 W; (4)Thermally efficient MO-169-7C (S-PAK) and TO-263-7C (R package) options for high power applications; (5)Superior Performance and Flexibility; (6)Extremely low consumption at no load; (7)Cycle skipping at light load for high standby efficiency.
Diagrams

| Image | Part No | Mfg | Description | ![]() |
Pricing (USD) |
Quantity | ||||||||||||
|---|---|---|---|---|---|---|---|---|---|---|---|---|---|---|---|---|---|---|
![]() |
![]() DPA424PN |
![]() Power Integrations |
![]() DC/DC Switching Converters 24W 36-75V DCIN |
![]() Data Sheet |
![]()
|
|
||||||||||||
| Image | Part No | Mfg | Description | ![]() |
Pricing (USD) |
Quantity | ||||||||||||
![]() |
![]() DPA4111 |
![]() Crydom |
![]() Solid State Relays PCB 16p DIP SSR 140 Vac/1A10-35mA In |
![]() Data Sheet |
![]()
|
|
||||||||||||
![]() |
![]() DPA4119 |
![]() Crydom |
![]() Solid State Relays PCB 16p DIP SSR 140 Vac/1A,3,5-10V In |
![]() Data Sheet |
![]()
|
|
||||||||||||
![]() |
![]() DPA422GN |
![]() Power Integrations |
![]() Hot Swap & Power Distribution 10 W (36-75 VDC inp. |
![]() Data Sheet |
![]()
|
|
||||||||||||
![]() |
![]() DPA422GN-TL |
![]() Power Integrations |
![]() Hot Swap & Power Distribution 10 W (36-75 VDC inp. |
![]() Data Sheet |
![]()
|
|
||||||||||||
![]() |
![]() DPA422PN |
![]() Power Integrations |
![]() Hot Swap & Power Distribution 10 W (36-75 VDC inp. |
![]() Data Sheet |
![]()
|
|
||||||||||||
![]() |
![]() DPA423 |
![]() Other |
![]() |
![]() Data Sheet |
![]() Negotiable |
|
||||||||||||
(Hong Kong)













