Product Summary
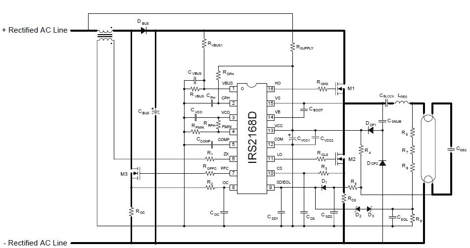
The IRS2168DSTRPBF is a fully integrated, fully protected 600 V ballast control IC designed to drive all types of fluorescent lamps. The IRS2168DSTRPBF is based on the popular IR2166 control IC with additional improvements to increase ballast performance. The PFC circuitry operates in critical conduction mode and provides high PF, low THD and DC bus regulation. The IRS2168DSTRPBF features include programmable preheat and run frequencies, programmable preheat time, programmable PFC over-current protection, closed-loop half-bridge ignition current regulation, and programmable end-of-life protection. Comprehensive protection features such as protection from failure of a lamp to strike, filament failures, end-of-life protection, DC bus undervoltage reset as well as an automatic restart function, have been included in the design.
Parametrics
IRS2168DSTRPBF absolute maximum ratings: (1)VB pin high-side floating supply voltage, VB: -0.3 to 625V; (2)VS pin high-side floating supply offset voltage, VS: VB -25 to VB +0.3V; (3)HO pin high-side floating output voltage, VHO: VS -0.3 to VB +0.3V; (4)LO pin low-side output voltage, VLO: -0.3 to Vcc +0.3V; (5)PFC gate driver output voltage, VPFC: -0.3 to VCC +0.3V; (6)Maximum allowable output current (HO, LO, PFC) due to external power transistor miller effect, IO,MAX: -500 to 500mA; (7)VCC current, ICC: -25 to 25mA; (8)VBUS pin voltage, VBUS: -0.3 to VCC +0.3V; (9)CPH pin voltage, VCPH: -0.3 to VCC +0.3V; (10)COMP pin voltage, VCOMP: -0.3 to VCC +0.3V; (11)ZX pin voltage, VZX: -0.3 to VCC +0.3V; (12)OC pin voltage, VOC: -0.3 to VCC +0.3V; (13)SD/EOL pin voltage, VSD/EOL: -0.3 to VCC +0.3V; (14)CS pin voltage, VCS: -0.3 to VCC +0.3V; (15)VCO pin voltage, VVCO: -0.3 to 6 V; (16)CPH pin current, ICPH: -5 to 5 mA; (17)VCO pin current, IVCO: -5 to 5 mA; (18)FMIN pin current, IFMIN: -5 to 5 mA; (19)COMP pin current, ICOMP: -5 to 5 mA; (20)ZX pin current, IZX: -5 to 5 mA; (21)OC pin current, IOC: -5 to 5 mA; (22)SD/EOL pin current, ISD/EOL: -5 to 5 mA; (23)CS pin current, ICS: -5 to 5 mA; (24)Allowable VS pin offset voltage slew rate, dV/dt: -50 to 50 V/ns; (25)Package power dissipation @ TA ≤ +25℃ (16-Pin DIP), PD: 1.8W; PD = (TJMAX-TA)/RθJA (16-Pin SOIC), PD: 1.4W; (26)Thermal resistance, junction to ambient, (16-Pin DIP), RθJA: 70℃/W; (16-Pin SOIC), RθJA: 86℃/W; (27)Junction temperature, TJ: -55 to 150℃; (28)Storage temperature, TS: -55 to 150℃; (29)Lead temperature (soldering, 10 seconds), TL: 300℃.
Features
IRS2168DSTRPBF features: (1)PFC, ballast control and 600 V half-bridge driver in one IC; (2)Critical-conduction mode boost-type PFC; (3)Programmable PFC over-current protection; (4)Programmable half-bridge over-current protection; (5)Programmable preheat frequency; (6)Programmable preheat time; (7)Programmable ignition ramp; (8)Programmable run frequency; (9)Closed-loop ignition current regulation; (10)RoHs compliant; (11)Fixed internal 1.6 μs HO and LO deadtime; (12)Voltage-controlled oscillator (VCO); (13)End-of-life window comparator pin; (14)Internal 65-event current sense up/down fault counter; (15)DC bus undervoltage reset; (16)Lamp removal/auto-restart shutdown pin; (17)Internal bootstrap MOSFET; (18)Internal 15.6 V Zener clamp diode on Vcc; (19)Micropower startup (250 μA); (20)Latch immunity and ESD protection.
Diagrams

| Image | Part No | Mfg | Description | ![]() |
Pricing (USD) |
Quantity | ||||||||||||
|---|---|---|---|---|---|---|---|---|---|---|---|---|---|---|---|---|---|---|
![]() |
![]() IRS2168DSTRPBF |
![]() International Rectifier |
![]() Power Driver ICs Advanced PFC & Ballast Cntrl IC |
![]() Data Sheet |
![]()
|
|
||||||||||||
| Image | Part No | Mfg | Description | ![]() |
Pricing (USD) |
Quantity | ||||||||||||
![]() |
![]() IRS2001(S)PbF |
![]() Other |
![]() |
![]() Data Sheet |
![]() Negotiable |
|
||||||||||||
![]() |
![]() IRS2001MPBF |
![]() International Rectifier |
![]() Power Driver ICs |
![]() Data Sheet |
![]()
|
|
||||||||||||
![]() |
![]() IRS2001MTRPBF |
![]() International Rectifier |
![]() Power Driver ICs Hi&Lw Sd Drvr |
![]() Data Sheet |
![]()
|
|
||||||||||||
![]() |
![]() IRS2001PBF |
![]() International Rectifier |
![]() Power Driver ICs Hi&Lw Sd Drvr |
![]() Data Sheet |
![]()
|
|
||||||||||||
![]() |
![]() IRS2001SPBF |
![]() International Rectifier |
![]() Power Driver ICs |
![]() Data Sheet |
![]()
|
|
||||||||||||
![]() |
![]() IRS2001STRPBF |
![]() International Rectifier |
![]() Power Driver ICs Hi&Lw Sd Drvr |
![]() Data Sheet |
![]()
|
|
||||||||||||
(Hong Kong)










