Product Summary
The LT1468CS8#TR is a 16-bit accurate operational amplifier. Its applications include precision instrumentation, ADC buffer, low distortion active filters, high accuracy data acquisition systems.
Parametrics
LT1468CS8#TR absolute maximum ratings: (1)total supply voltage: 36V; (2)maximum input current: 10mA; (3)operating temperature range: -40 to 85℃; (4)junction temperature: 150℃; (5)lead temperature: 300℃.
Features
LT1468CS8#TR features: (1)90MHz gain bandwidth; (2)22V/μs slew rate; (3)setting time: 900ns; (4)low distortion; (5)maximum input offset voltage: 75μV; (6)maximum input offset voltage drift.
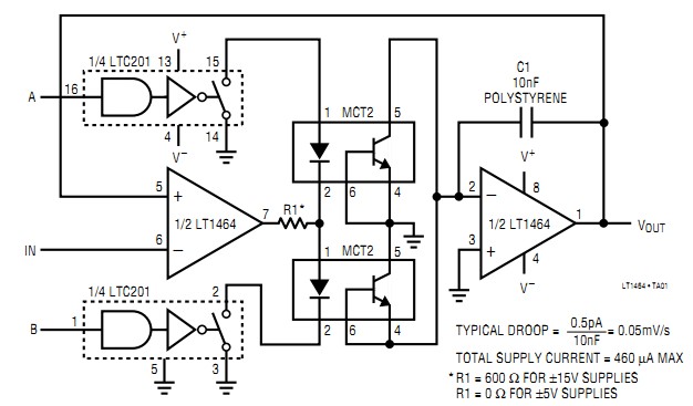
Diagrams

| Image | Part No | Mfg | Description | ![]() |
Pricing (USD) |
Quantity | ||||||
|---|---|---|---|---|---|---|---|---|---|---|---|---|
![]() |
![]() LT1468CS8#TR |
![]() |
![]() IC OPAMP 16BIT PREC 90MHZ 8SOIC |
![]() Data Sheet |
![]()
|
|
||||||
![]() |
![]() LT1468CS8#TRPBF |
![]() |
![]() IC OP-AMP 16BIT 90MHZ HISPD8SOIC |
![]() Data Sheet |
![]()
|
|
||||||
(Hong Kong)









