Product Summary
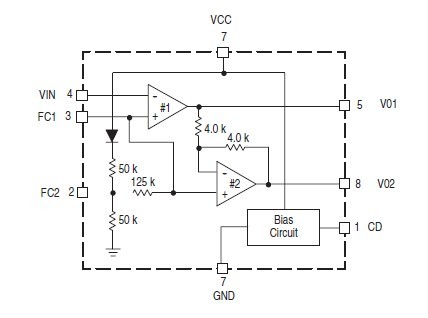
The MC34119P is a low power audio amplifier integrated circuit intended for telephone applications, such as in speakerphones. The MC34119P provides differential speaker outputs to maximize output swing at low supply voltages (2.0 V minimum). Open loop gain is 80 dB, and the closed loop gain is set with two external resistors. A Chip Disable pin permits powering down and/or muting the input signal.
Parametrics
MC34119P absolute maximum ratings: (1)Supply Voltage VCC: min=2.0VDC, max=16VDC; (2)Voltage @ CD (Pin 1)VCD: min=0, max=VCC VDC; (3)Load Impedance (at VIN) RL: min=8.0Ω; (4)Peak Load Current IL: max=±200mA; (5)Differential Gain (5.0 kHz Bandwidth) AVD: min=0, max=46dB; (6)Ambient Temperature TA: min=-20℃, max=70℃.
Features
MC34119P features: (1)Wide Operating Supply Voltage Range (2.0 V to 16 V), Allows Telephone Line Powered Applications; (2)Low Quiescent Supply Current (2.7 mA Typ) for Battery Powered Applications; (3)Chip Disable Input to Power Down the IC; (4)Low Power--Down Quiescent Current (65 μA Typ); (5)Drives a Wide Range of Speaker Loads (8.0 Ω and Up); (6)Output Power Exceeds 250 mW with 32 Ω Speaker; (7)Low Total Harmonic Distortion (0.5% Typ); (8)Gain Adjustable from <0 dB to >46 dB for Voice Band; (9)Requires Few External Components; (10)Pb-Free Packaging Designated by Suffix Code EF.
Diagrams

| Image | Part No | Mfg | Description | ![]() |
Pricing (USD) |
Quantity | ||||
|---|---|---|---|---|---|---|---|---|---|---|
![]() |
![]() MC34119P |
![]() |
![]() IC AMP AUDIO .4W MONO AB 8DIP |
![]() Data Sheet |
![]() Negotiable |
|
||||
| Image | Part No | Mfg | Description | ![]() |
Pricing (USD) |
Quantity | ||||
![]() |
![]() MC34001 |
![]() Other |
![]() |
![]() Data Sheet |
![]() Negotiable |
|
||||
![]() |
![]() MC34002 |
![]() Other |
![]() |
![]() Data Sheet |
![]() Negotiable |
|
||||
![]() |
![]() MC34002D |
![]() STMicroelectronics |
![]() Operational Amplifiers - Op Amps USE 511-TL072CD SO-8 DUAL OP AMP |
![]() Data Sheet |
![]() Negotiable |
|
||||
![]() |
![]() MC34002N |
![]() STMicroelectronics |
![]() Operational Amplifiers - Op Amps USE 511-TL072CN DIP-8 DUAL OP AMP |
![]() Data Sheet |
![]() Negotiable |
|
||||
![]() |
![]() MC34004 |
![]() Other |
![]() |
![]() Data Sheet |
![]() Negotiable |
|
||||
![]() |
![]() MC34011A |
![]() Other |
![]() |
![]() Data Sheet |
![]() Negotiable |
|
||||
(Hong Kong)











