Product Summary
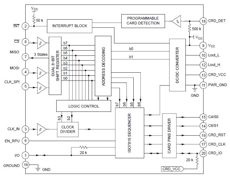
The NCN6001DTBR2G is a Compact Smart Card Interface IC. The device handles any type of smart card through a simple and flexible microcontroller interface.
Parametrics
NCN6001DTBR2G absolute maximum ratings: (1)Power Supply Voltage: 6.0 V; (2)Digital Input Pins: ±5.0 mA; (3)Digital Output Pins: ±10 mA; (4)Card Interface Pins: -0.5 V < Vcard < CRD_VCC +0.5 V V; (5)Card Interface Pins, excepted CRD_CLK: 15mA (Internally Limited); (6)Inductor Current: 500mA (Internally Limited); (7)Operating Ambient Temperature Range: -25℃ to +85℃; (8)Operating Junction Temperature Range: -25℃ to +125℃; (9)Maximum Junction Temperature: +150℃; (10)Storage Temperature Range: -65℃ to +150℃.
Features
NCN6001DTBR2G features: (1)Fully GSM Compliant; (2)Wide Battery Supply Voltage Range: 2.7 < VCC < 5.5 V; (3)Programmable CRD_VCC Supply Handles 1.8 V, 3.0 V or 5.0 V Card Operation; (4)Programmable Rise and Fall Card Clock Slopes; (5)Programmable Card Clock Divider; (6)Built-in Chip Select Logic Allows Parallel Coupling Operation; (7)ESD Protection on Card Pins (8.0 kV, Human Body Model); (8)Supports up to 40 MHz Input Clock; (9)Built-in Programmable CRD_CLK Stop Function Handles Run or Low State; (10)Programmable CRD_CLK Slopes to Cope with Wide Operating Frequency Range; (11)Fast CRD_VCC Turn-on and Turn-off Sequence; (12)These are Pb-Free Devices.
Diagrams

| Image | Part No | Mfg | Description | ![]() |
Pricing (USD) |
Quantity | ||||||||||||
|---|---|---|---|---|---|---|---|---|---|---|---|---|---|---|---|---|---|---|
![]() |
![]() NCN6001DTBR2G |
![]() ON Semiconductor |
![]() I/O Controller Interface IC 2.7V POS/ATM Smart Card Interface |
![]() Data Sheet |
![]()
|
|
||||||||||||
| Image | Part No | Mfg | Description | ![]() |
Pricing (USD) |
Quantity | ||||||||||||
![]() |
![]() NCN6000 |
![]() Other |
![]() |
![]() Data Sheet |
![]() Negotiable |
|
||||||||||||
![]() |
![]() NCN6000DTB |
![]() ON Semiconductor |
![]() I/O Controller Interface IC 2.7V POS/ATM Smart |
![]() Data Sheet |
![]() Negotiable |
|
||||||||||||
![]() |
![]() NCN6000DTBG |
![]() ON Semiconductor |
![]() I/O Controller Interface IC 2.7V POS/ATM Smart Card Interface |
![]() Data Sheet |
![]() Negotiable |
|
||||||||||||
![]() |
![]() NCN6000DTBR2 |
![]() ON Semiconductor |
![]() I/O Controller Interface IC 2.7V POS/ATM Smart |
![]() Data Sheet |
![]() Negotiable |
|
||||||||||||
![]() |
![]() NCN6000DTBR2G |
![]() ON Semiconductor |
![]() I/O Controller Interface IC 2.7V POS/ATM Smart Card Interface |
![]() Data Sheet |
![]() Negotiable |
|
||||||||||||
![]() |
![]() NCN6001 |
![]() Other |
![]() |
![]() Data Sheet |
![]() Negotiable |
|
||||||||||||
(Hong Kong)










